OpenNote

Tools used: Figma

Year: 2025

Description: For this project, I added features to the app RedNote — a popular social media platform that has features of Instagram and TikTok. Originally targeted toward younger users in Asia to share daily outfits (OOTD), shopping tips, and lifestyle content, the app has since expanded to users of all ages with personalized feeds, comment translation, and shopping discounts from major brands.

As an active user, I noticed deeper issues beneath its surface: unequal content distribution, censorship of important topics like sex education and bullying, and an increase in anxiety-driven, misleading job posts targeting young people facing rising unemployment.

To address these problems through design, I created a spoofed version of the app that reimagines how users interact with content. Some draft ideas included:

  • REDreal: Encourages authenticity by banning AI content, filters, and long captions.

  • REDcoin: Satirizes influencer culture by rewarding fake emotional posts with fake currency.

  • OpenNote: An “open” version of the app where censored but meaningful content can exist freely.

  • Reality Tags: Flags misleading posts with warnings and links to hidden reviews.

  • Lockdown: A built-in timer that helps users break out of endless scrolling.

I ultimately focused on OpenNote for my final mockup.

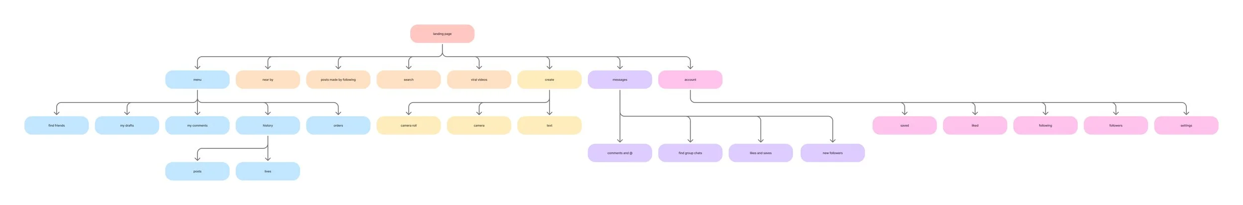
Sitemap: After listing my ideas, I created a sitemap to outline the core structure of the platform. This helped me get familiar with the key pages, user entry points, and how different sections connect with each other. It also allowed me to think through whether I wanted to add entirely new pages or build new functions into the existing ones.

Low-Fidelity Wireframes of OpenNote: After creating the sitemap, I decided to focus on integrating new features rather than building entirely new pages. Once I confirmed which features I wanted to add, I began creating low-fidelity wireframes of the interface. Since the general layout of the app would remain the same, this step helped me explore where the new elements could be placed and identify which existing components were unnecessary.

High-Fidelity Wireframes of OpenNote: The following are the key changes I made in my spoofed version of the app:

  • Key Changes:

    • Removed the “Likes” Function:
      Instead of chasing likes, users are encouraged to engage through discussions, helping create a more thoughtful environment.

    • Anonymous Profiles:
      All accounts display only user IDs, without nicknames or real names. Profile pictures use solid colors, making it harder to identify individuals. This change is meant to give users a sense of freedom to express their thoughts without fear of judgment.

    • Discussion-Based Interaction:
      I replaced the comment section with a discussion section where users can only reply to each other—no liking or ranking of comments. This reduces performative behavior and encourages real conversations.

    • Promoting Meaningful Content:
      One of the biggest issues I observed was the overwhelming amount of mindless content dominating the platform. In OpenNote, the home page highlights thoughtful posts, such as discussions on personal struggles, gender equality, and body positivity.

    • Raising Awareness on Sensitive Topics:
      A serious concern I wanted to address is the spread of misleading job posts about the “tuan-bo” (group live streaming) industry, often glamorized as easy work while hiding its dangers, including risks of sexual violence. Because this topic is often censored, users can’t easily find accurate information on RedNote. In my version, there’s a video post on the home page about the reality behind this industry to help protect younger users—especially young women—from harm.

OpenNote